Fire Alarm System
The Fire Alarm System works on the principle of optical smoke detection. It uses a light source (bulb) and a Light Dependent Resistor (LDR) to detect smoke. When smoke particles interrupt the light path, it changes the resistance of the LDR, triggering an alarm.
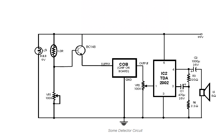
Hardware Explanation:
-
Bulb (9V):
Acts as a constant light source aimed at the LDR. Smoke blocks this light to trigger the alarm. -
LDR (Light Dependent Resistor):
Detects light intensity. When smoke blocks the light, the LDR’s resistance increases, triggering a response in the circuit. -
VR1 (100k Preset):
Adjusts the sensitivity of the smoke detection by controlling the voltage divider with the LDR. -
BC148 Transistor (NPN):
Acts as a switch. It conducts when enough light falls on the LDR and turns off when smoke increases LDR resistance. -
COB (Chip on Board):
Likely a tone generator or logic module. Gets powered via the transistor and triggers output when smoke is detected. -
VR2 (100k Preset):
Controls the signal level or volume sent to the amplifier. -
IC2 – TDA2002 Audio Amplifier:
Amplifies the signal from the COB and drives the connected 8Ω speaker to sound an alert. -
Speaker (8Ω):
Outputs a loud alarm sound when smoke is detected. -
Capacitors (C1: 470µF, C2: 1000µF):
Provide filtering and stability to the amplifier circuit. -
Resistors (R3: 220Ω, R4: 2.2Ω):
Set gain and feedback for the amplifier. -
Power Supply (9V Battery or Adapter):
Provides operating voltage to the entire system.
Key Features:
-
Optical Smoke Detection using bulb and LDR
-
Transistor-controlled logic (BC148)
-
Real-time fire alert using buzzer/speaker
-
Adjustable sensitivity via VR1
-
Audio amplification using TDA2002 for louder alarm
-
Compact and cost-effective for academic or demo use
-
Quick response time on detecting smoke
-
Visual light-based detection instead of chemical/gas sensors
Applications:
-
Fire detection in small project demonstrations
-
Academic electronics projects and exhibitions
-
Prototype for optical smoke detection systems
-
Educational tool for learning sensor-based automation
-
Early fire detection system in small-scale workshops (demo only)
To Learn More Visit our Website
For more information:-www.mifraelectronics.com
* Product Images are shown for illustrative purposes only and may differ from actual product.







Reviews
There are no reviews yet.